
正在告白营销中,一句清脆的告白语可能价值连城,成为品牌的魂灵,如“德芙 纵享丝滑”“怕上火,喝王老吉”等,这些告白语脍炙生齿,以至带动了品牌的持久增加。然而,让企业付出沉沉价格。从景甜因告白代言虚假宣传食物的功能被罚722万元,到近日郭晶晶、代言的儿童唇膏因宣传“食物级润唇膏”被相关部分立案查询拜访,告白合规已成为品牌必需面临的法令、贸易取的分析。本文将从绝对化用语和虚假宣传两大高风险范畴,解析告白用语背后的合规要点。《告白法》第九条明白,告白不得利用“国度级”、“最佳”等用语。然而,正在现实的贸易宣传取告白创意中,并非所有的“最”“”“第一”都属于违法告白。近年来,国度市场监视办理总局及各地市场监管部分都连续发布相关指点看法[1],进一步明白了绝对化用语的破例景象取认定尺度。总的来说,判断某一用语能否属于绝对化用语,焦点正在于调查其能否本色性地解除或贬低其他合作者,能否脚以导致消费者发生。若是表述客不雅、限制清晰且有现实根据,往往能够正在合规范畴内利用。“舒服型、奢华型、顶配型三种房型”“标配版取顶配版两种机型”此类表述中的“顶配”仅指统一品牌或统一产物线内的最高设置装备摆设级别,并不涉及取其他品牌产物的横向比力,也没有暗示其正在整个市场中“最好”,因而一般不认定为绝对化用语。“2025年双十一期间,本产物正在天猫xx类产物销量榜单中排名第一”此类表述必然要合适客不雅现实,时间、如“2025年”“天猫xx类产物”;数据来历权势巨子、统计口径清晰;避免恍惚用词,如“全网销量第一”中,“全网”的范畴不明,容易发生,就极有可能被认定为绝对化用语。勃艮第葡萄酒的“一级园”“特级园”;和田玉的“特级白”“一级白”这类表述中的“一级”“特级”属于行业、公开辟布的分级系统的一部门,而且企业可以或许供给响应的认证、检测演讲等根据时,能够进行利用。但企业不克不及谎称未获得的品级,不然也可能会形成虚假宣传。行业内首家引入该手艺的企业这类“首家”“首发”等表述时间或空间上的挨次现实,而且可以或许供给响应(如专利证书、报道等),凡是被答应。但行业数据显示其成交量低于次要合作敌手,该表述取现实不符,被认定为虚假宣传。[2]则认为,连系其外行业内的现实规模取市场地位,该表述不脚以形成相关的,不形成虚假宣传。常见景象如私行利用“CCTV上榜品牌”“央视推广品牌”“央视展播品牌”等表述。很多企业通过正在央视5秒告白,进而自行获得央视认证或背书,该类行为曾经被多地市场监管部分惩罚。[3]:2023年8月10日,经地方电视总台总司理室答复确认,湖北某酒业无限公司曾于2020年1月正在CCTV-17农业农村频道5秒贸易告白,但地方电视总台从未向湖北某酒业无限公司授权力用“CCTV-17展播品牌”等称号以及“CCTV”标识,系典型的虚假贸易宣传。
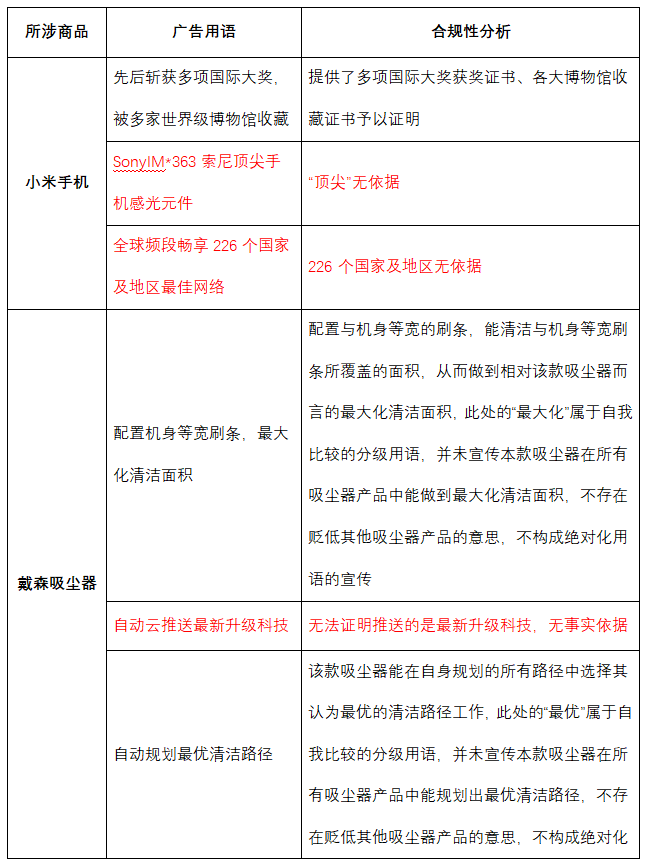
某卫浴产物告白称“3秒瞬洁、细菌无踪”,但检测演讲显示24小时抗菌率为99。5%。告白宣传中暗示的是3秒、100%无菌,取现实环境不符,形成虚假宣传。雅诗兰黛某精髓产物宣传“年轻指数+77%”[4],并附上小字标注,但按照监管部分查询拜访,其委托第三方尝试室出具的演讲显示该数据是基于共同防晒产物利用后,“皮肤代谢产类数恢复”的尝试成果。监管部分认为该目标不克不及取代“年轻”的全体概念,小字标注不脚以使消费者知悉相关产物功能的实正在寄义及前提前提,形成虚假宣传。某店肆正在网店发布程度仪“清晰度提拔50%透光率提拔60%”等告白,但无法供给数据来历,形成虚假告白。因而,所有功能都应有科学根据、检测演讲或临床试验数据支撑,且告白表述应取内容严酷对应,不得省略前提、强调成果或混合概念。正在南京市鼓楼区市场监视办理局做出的鼓市监案〔2019〕00087号行政惩罚决定书中,当事人南京猫宁电子商务无限公司正在天猫苏宁易购旗舰店发卖多款商品时,涉嫌发布违法告白,经查询拜访环境如下:
可见,告白合规审查应逐字逐句进行推敲,每一表述都该当力图实正在有据、客不雅严谨,表述清晰,一句好的告白语,可以或许传送品牌价值、触动消费者感情、推进发卖;而一些不合规的告白语,可能会带来短期获利,但正在监管日益细化、消费者认识不竭加强的今天,擦边球行为只会让企业陷入更深的旋涡,付出更沉沉的价格。